來源:中房網
臨近年末,房地產市場再迎來一波購房補貼熱潮。
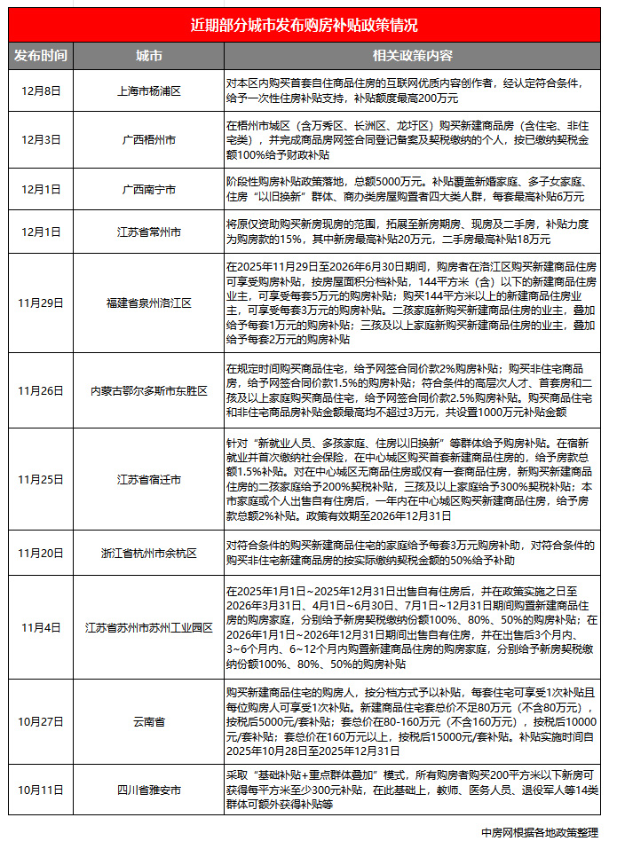
12月8日,上海市楊浦區發布打造互聯網優質內容創作集聚區支持政策的通知提出,對本區內購買首套自住商品住房的互聯網優質內容創作者,經認定符合條件,給予一次性住房補貼支持,補貼額度最高200萬元。
12月3日,廣西梧州市宣布開展2025年四季度購房契稅補貼活動,提出在梧州市城區(含萬秀區、長洲區、龍圩區)購買新建商品房(含住宅、非住宅類),並完成商品房網簽合同登記備案及契稅繳納的個人,按已繳納契稅金額100%給予財政補貼。
多地密集發布購房補貼政策
除上述兩城外,據中房網不完全統計,今年10月份以來至少還有省級城市雲南,以及江蘇省常州市、宿遷市、蘇州市蘇州工業園區,廣西南寧市,四川省雅安市、內蒙古鄂爾多斯市,浙江省杭州市余杭區,福建省泉州洛江區等地發佈了購房補貼的相關政策。

整體來看,各地購房補貼主要有三種補貼模式,即契稅比例補貼、房價比例補貼和固定金額補貼。而且與以往普惠性補貼不同,當前購房補貼政策呈現出精細化、廣覆蓋的特徵,尤其注重對特定群體的政策傾斜。
如從專項補貼來看,上海市楊浦區聚焦互聯網優質內容創作者,對符合條件的首套自住商品房購買者給予一次性最高200萬元的補貼;廣西南寧市、江蘇省宿遷市將多子女家庭納入政策支持範圍;四川省雅安市採用“基礎補貼+重點群體疊加”組合模式,購房者購買200平方米以下新房均可享受每平方米不低於300元的基礎補貼,在此基礎上,教師、醫務人員和退役軍人等14類群體可額外獲得補貼等。
政策加碼還體現在補貼範圍的擴容上,如江蘇省常州市明確,對住房困難工薪群體購房資助政策進行加碼,將原僅資助購買新房現房的範圍,拓展至期房、現房及二手房,補貼力度為購房款的15%,其中新房最高補貼20萬元,二手房最高補貼18萬元。
與此同時,廣西梧州市、南寧市,內蒙古鄂爾多斯市東勝區還打破住房品類限制,將補貼範圍延伸至非住宅類商品房,進一步拓寬政策惠及面。
此外,不少城市進一步細化補貼規則,根據房屋價格或面積設置分檔補貼標準。例如,雲南省針對新建商品住宅實施總價分檔補貼:套總價不足80萬元(不含),補貼稅後每套5000元;套總價在80萬-160萬元(不含)及套總價160萬元以上的,補貼稅後每套分別為1萬元和1.5萬元。福建省泉州洛江區則以房屋面積為劃分依據,購買144平方米(含)以下新建商品住房的業主,可享受每套5萬元補貼;購買144平方米以上新建商品住房的業主,可享受每套3萬元補貼。
政策工具日趨精細化
中房研協測評研究中心指出,近期系列高密度、高力度的購房補貼政策舉措,反映出地方政府在穩定房地產市場、促進結構優化上的積極作為,也凸顯出當前市場環境下政策工具日趨精細化、系統化趨勢。在政策與市場雙向互動中,房地產市場有望逐步尋得新的平衡點。
易居研究院表示,今年四季度以来全國多地推出一系列購房補貼政策,具有內容豐富、力度大的特徵,充分體現各地對住房消費的重視,也有助於四季度進一步降低購房成本,並積極促進房地產市場止跌回穩。
與此同時,58安居客研究院院長張波認為,未來購房補貼政策方向更加“應需施策”。支持對象更趨精準,定向支持特定群體;支持方式更顯靈活,注重與不同群體的支付能力、購房總價相匹配;支持的購房場景也更聚焦,重點在於加速市場流通,助力新房庫存去化。
不少業內人士亦認為,鞏固房地產止跌回穩態勢仍需政策支持,而加力購房補貼是其重要選項,除了期待更多城市出台購房補貼政策外,購房補貼政策本身亦可持續優化完善。

關注我們
聯繋我們
中國廣袤傳媒集團國際有限公司
聯繫電話:00852-35807372
公司地址:香港納坦路721-725比利時銀行塔樓14樓1406室
服務郵箱: 845692306@qq.com
中國廣袤傳媒集團國際有限公司
地址:香港納坦路721-725號比利時銀行塔樓14樓1406A室
www.zggmcm.com